長崎タクシー共同集金は、長崎県内の提携タクシー会社にて共通利用できるタクシーチケットを運営・販売しております。

2025年12月 のアーカイブ

年末年始 休業日のご案内

2025年12月24日 水曜日

2025年12月29日(月) 平常営業(受付9:00~17:00)

2025年12月30日(火) 平常営業(受付9:00~17:00)

2025年12月31日(水) 休業

2026年 1月 1日(木) 祝日休み

2026年 1月 2日(金) 休業

2026年 1月 3日(土) 土曜休み

2026年 1月 4日(日) 日曜休み

2026年 1月 5日(月) 平常営業(受付9:00~17:00)

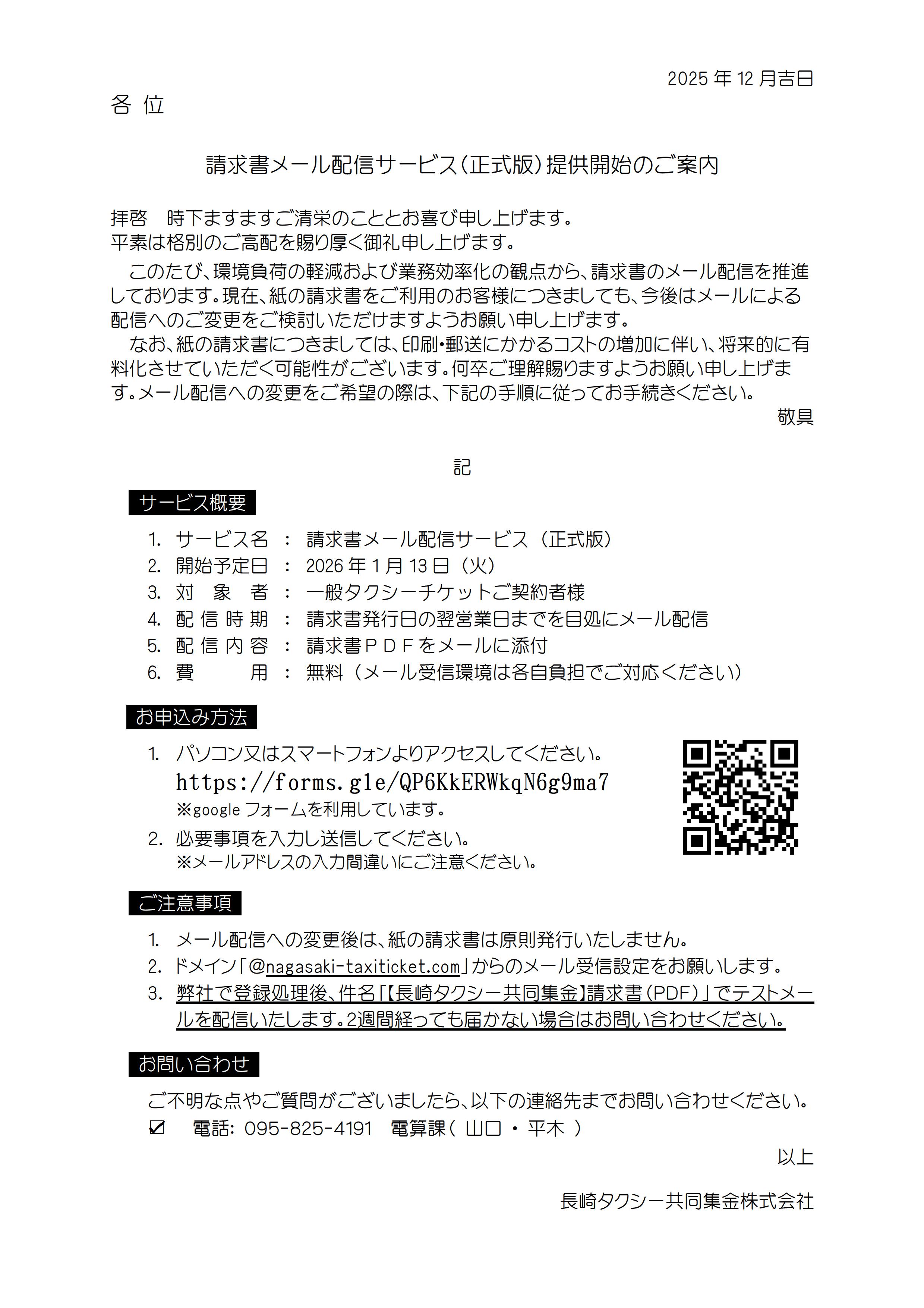
請求書メール配信サービス(正式版)提供開始のご案内

2025年12月10日 水曜日
請求書メール配信サービス(正式版)提供開始のご案内

請求書メール配信サービス(正式版)提供開始のご案内

 
日頃より弊社サービスをご利用いただき誠にありがとうございます。
このたび、環境負荷の軽減および業務効率化の観点から、2026年1月13日(火)より請求書のメール配信を開始いたします。
現在、紙の請求書をご利用のお客様につきましても、今後はメールによる配信へのご変更をご検討いただけますようお願い申し上げます。なお、紙の請求書につきましては、印刷・郵送にかかるコストの増加に伴い、将来的に有料化させていただく可能性がございます。何卒ご理解賜りますようお願い申し上げます。メール配信への変更をご希望の際は、上記「請求書メール配信サービス(正式版)提供開始のご案内」の手順に従ってお手続きください。

ページのトップへ